Made with the community

A CS2 market desk that feels like a shared workshop.

Swap tips, compare notes, and ship smarter workflows together. Download free, then upgrade when you want deeper analytics.

Download Free
MulMarket
14.99 € per month

Instant activation, ongoing updates, and a license key tied to your subscription.

Use code NEW50 for 50% off first month.
Valid until 15 February 2026.
Your license key

                  
Saved in this browser (so refresh won't eat it). Copy it somewhere safe.
Free tier ships with the download
Roadmap shaped by traders
Monthly Pro subscription, cancel anytime
Discord
Support • community voting • update suggestions • UI sharing
Get help, vote on what I build next, share your UI designs, and trade ideas with other users.
Join Discord

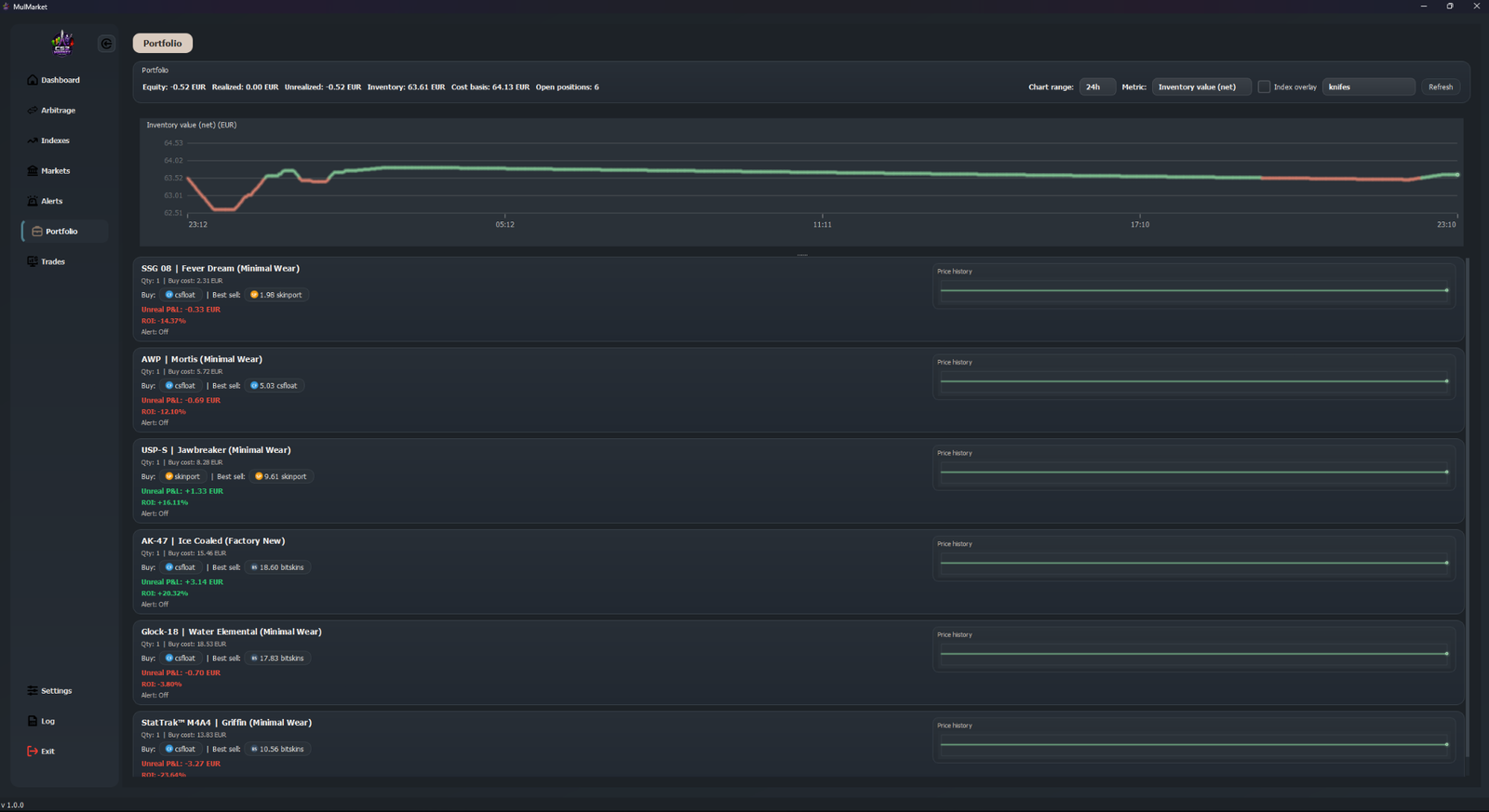
Inside the app

Real screenshots from MulMarket — dashboard, arbitrage, indexes, markets, alerts, portfolio, trades.

App preview
Walkthrough

Tip: click the image to zoom. Use ← → to navigate, Esc to close.

Pick the mode that fits your workflow

Free is great for light scouting. Pro turns the app into a full analytics desk.

Free + Pro
Free
Essentials for casual scanning
  • 01 Top 3 arbitrage opportunities.
  • 02 Two markets with fixed delays.
  • 03 Basic alerts and read-only portfolio.
  • 04 Manual trades with a small cap.
Pro
Full analytics, automation, and exports
  • 01 Full arbitrage list with history and trends.
  • 02 Unlimited alerts and smart grouping.
  • 03 Portfolio analytics, ROI, and overlays.
  • 04 Background refresh, custom markets, and exports.

Feature matrix

Every menu in the app is mapped below so you know exactly what unlocks.

App-aligned
Area
Free
Pro
Dashboard
basic stats (indexes/items/unread alerts capped), top alerts, 24h-only performance snapshot
full stats + full performance history
Arbitrage
top 3 opportunities, delayed prices, market names masked, max scan size 50, no bulk scan/export/heatmap/history/missed opportunities/conversion tracking
full list, best ROI/best profit toggles, fee calculator, market pairs, price spreads, profit trends, historical analysis, missed opportunities, conversion tracking, export CSV/JSON, bulk scan, heatmap
Indexes
1 index, 20-30 items, manual refresh only, no templates/JSON import-export/history
multiple indexes, templates, JSON import/export, background updating, ROI filtering, performance tracking, auto market pairing, live mode
Markets
2 markets (Skinport + CSFloat), fixed delays, no custom markets, no API keys
multiple + custom markets, adjustable rate limits, API keys, fee customization
Alerts
up to 10, no bulk actions, no unread filter, no cooldowns, no sound/desktop, no grouping
unlimited, smart grouping/aggregation, cooldowns, sound + desktop, ROI thresholds, auto-cleanup
Portfolio
read-only, no charts/history/index overlay/P&L breakdown
equity curve, realized vs unrealized P&L, ROI metrics, index overlay, time ranges
Trades
manual add only, max 5 open trades, no export/analytics
unlimited, export CSV, performance summary, avg profit, win rate, history analytics
Settings
basic options only
advanced refresh intervals, headless updater, background Windows service, auto arbitrage refresh, ROI alert thresholds, UI customization (Advanced tab)

FAQ

  • Q Can I use Free forever? Yes, Free stays available with the download.
  • Q Where is my key? We display it here after payment, and it is tied to your subscription.
  • Q Need help? Email support with your Paddle session id.